English
智慧邵工
教务在线
迎新系统
校长信箱
学院简介
现任领导
学院设置
职能部门
招生
就业
创新创业
校友
基本信息
教务公开
学生管理服务信息
人事师资
招生就业
财务收费信息
招标公开
工会组织
工会动态
通知公告
当前位置: 首页 > 通知公告 > 正文
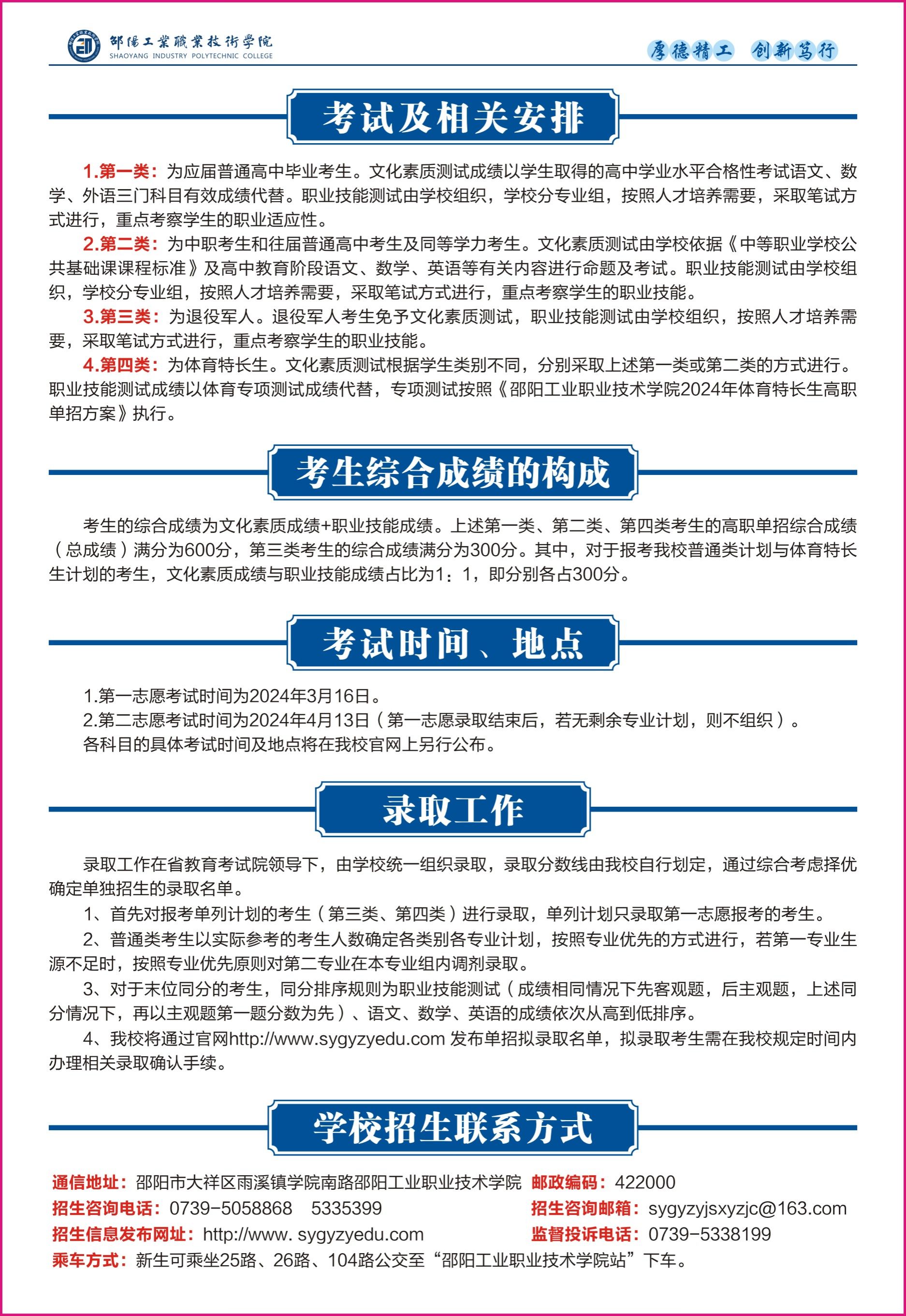
邵阳工业职业技术学院2024年单招报考指南
2024-01-31
上一篇:邵阳工业职业技术学院2024年高职单招考试大纲
下一篇:邵阳工业职业技术学院2024年单招章程
【关闭】
地址:湖南省邵阳市大祥区学院南路
邮编:422000 电话:0739-5276999
招生咨询热线:0739-5058868
版权所有:邵阳工业职业技术学院 湘ICP备2023022952号-1
湘公网安备:43050302000213号
新生报道系统
官方微信